电脑桌面
添加先锋文库到电脑桌面
安装后可以在桌面快捷访问

彗星试验方法及其研究分析.doc

彗星试验方法及其研究分析.doc_第1页
彗星试验方法及其研究分析.doc_第2页
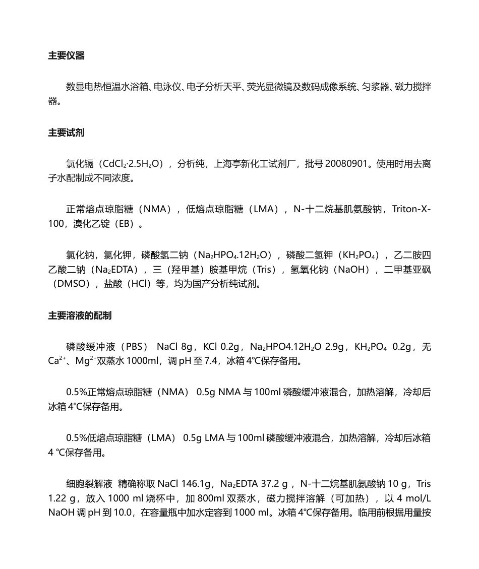
主要仪器数显电热恒温水浴箱、电泳仪、电子分析天平、荧光显微镜及数码成像系统、匀浆器、磁力搅拌器。主要试剂氯化镉(CdCl2·2.5H2O),分析纯,上海亭新化工试剂厂,批号20080901。使用时用去离子水配制成不同浓度。正常熔点琼脂糖(NMA),低熔点琼脂糖(LMA),N-十二烷基肌氨酸钠,Triton-X-100,溴化乙锭(EB)。氯化钠,氯化钾,磷酸氢二钠(Na2HPO4.12H2O),磷酸二氢钾(KH2PO4),乙二胺四乙酸二钠(Na2EDTA),三(羟甲基)胺基甲烷(Tris),氢氧化钠(NaOH),二甲基亚砜(DMSO),盐酸(HCl)等,均为国产分析纯试剂。主要溶液的配制磷酸缓冲液(PBS)NaCl8g,KCl0.2g,Na2HPO4.12H2O2.9g,KH2PO40.2g,无Ca2+、Mg2+双蒸水1000ml,调pH至7.4,冰箱4℃保存备用。0.5%正常熔点琼脂糖(NMA)0.5gNMA与100ml磷酸缓冲液混合,加热溶解,冷却后冰箱4℃保存备用。0.5%低熔点琼脂糖(LMA)0.5gLMA与100ml磷酸缓冲液混合,加热溶解,冷却后冰箱4℃保存备用。细胞裂解液精确称取NaCl146.1g,Na2EDTA37.2g,N-十二烷基肌氨酸钠10g,Tris1.22g,放入1000ml烧杯中,加800ml双蒸水,磁力搅拌溶解(可加热),以4mol/LNaOH调pH到10.0,在容量瓶中加水定容到1000ml。冰箱4℃保存备用。临用前根据用量按总体积加1%Triton-X-100,10%DMSO混匀。碱性电泳缓冲液Na2EDTA0.186g,NaOH6g,加500ml双蒸水定容,pH13,现配现用。Tris-HCl中和液称取Tris48.44g,加600ml双蒸水溶解,用浓盐酸(约13.5ml)调pH值至7.5,加水定容到1000ml,4℃保存备用。EB染色液(0.03mg/ml)溴化乙锭(EB)3.0mg,双蒸水100ml,避光4℃保存备用。试验分组染毒单细胞凝胶电泳试验在染毒第40d时,各组小鼠摘眼球取血后打开胸腔,左心室插管,右心耳打一切口,生理盐水快速灌流至动物尸体展开,肢体变硬为止。迅速取肺脏组织,用冰冷的PBS漂洗三次至无血,再用不锈钢剪刀将其剪碎,加适量PBS液到玻璃匀浆器研磨,并过300目不锈钢筛网,得单细胞悬液。然后以5000r/min离心5min,轻轻吸去上层溶液,再加PBS,冲洗1次,离心后将细胞浓度调整为106~107个/ml,台盼兰染色镜检细胞存活率(细胞存活率90%以上),立即进行以下步骤。(1)胶板的制备①第一层胶的制备:将已预热56℃的80μl0.5%正常熔点琼脂糖NMA(溶于无Ca2+,Mg2+的磷酸缓冲液PBS)滴到同样预热的载玻片的磨砂面,迅速盖上干净的盖玻片,4℃放置10min使其凝固。②第二层胶的制备:取10μl含1000个细胞的PBS和75μl0.5%低熔点琼脂糖LMA(溶于无Ca2+,Mg2+的磷酸缓冲液PBS)在37℃混匀,然后轻轻揭去盖玻片,将含细胞的LMA滴到第一层胶板上,立即盖上干净的盖玻片,4℃放置10min使其凝固。③第三层胶的制备:最后在凝固的LMA层上滴加85μl预热37℃的0.5%LMA,盖上盖玻片,使其凝固。第一层胶的主要目的是使第二层平整和附着紧密,第三层胶的目的是对第二层细胞起保护作用。(2)细胞裂解移去盖玻片,将载玻片浸入新配置的细胞裂解液中至少裂解1h(在放第一片开始计时,再以同样的顺序取出,确保每张片子裂解时间相同)。此步骤的目的是溶解细胞膜及核膜,除去蛋白质、RNA等,仅存留核骨架。(3)DNA碱解旋细胞裂解后,取出载玻片,用PBS冲洗2次,以去掉载玻片表面高浓度的盐,然后将载玻片置于水平电泳槽中,倒入新配置的碱性电泳缓冲液,约覆过胶面0.25cm。碱解旋20min,以便使DNA在碱性条件下解螺旋形成单链DNA,使DNA断链,在电泳场中易于迁移。(4)单细胞电泳在25v、300mA条件下电泳20min。(5)中和与染色电泳完毕后,将载玻片取出,滤纸吸干电泳缓冲液,用Tris-HCl(pH7.5)中和15min。然后每片载玻片上滴加50μl30μg/mL的溴化乙锭(EB)溶液,避光操作,盖上盖玻片,避光染色20min,即可观察。(6)试验结果观察与数据处理EB染色后的样本尽快在荧光显微镜下观察并拍照电泳图谱。①每只小鼠的肺组织制一张片子,每张片子随机选择100个肺细胞,计数各组小鼠肺组织的拖尾细胞数,计算拖尾率,并利用统计软件SPSS10.0进行X2检验。②每只小鼠的每张肺组织片子随机选择25个细胞,利用CometAssaySoftwarePect(CASP1.2.3beta1)图像分析软件(http://caspla...

1、当您付费下载文档后,您只拥有了使用权限,并不意味着购买了版权,文档只能用于自身使用,不得用于其他商业用途(如 [转卖]进行直接盈利或[编辑后售卖]进行间接盈利)。
2、本站所有内容均由合作方或网友上传,本站不对文档的完整性、权威性及其观点立场正确性做任何保证或承诺!文档内容仅供研究参考,付费前请自行鉴别。
3、如文档内容存在违规,或者侵犯商业秘密、侵犯著作权等,请点击“违规举报”。

碎片内容

能量站+ 关注
实名认证
内容提供者

该用户很懒,什么也没介绍

确认删除?
回到顶部